Third-party Monitoring

Are third-party services affecting your site and your customers?

Third-party services you use on your site for purposes such as tracking or traffic analytics can impact speed and user experience without you being aware of it. Niteco Performance Insights shows you exactly what effect they have on your site's performance.

Modern websites make use of a wide array of third-party services to provide functional elements that customers can engage with, or to provide important business insights for your stakeholders. Third party services can deliver significant customer and business value, but they shouldn’t affect your website’s performance.

Niteco Performance Insights provides detailed reports on how the assets needed for such services are loaded and executed - and how that affects your users. Poor implementation of third-party scripts (such as Facebook tracking, Google analytics and a host of other services) can result in longer loading times, cumulative layout shift (where content moves around as external content/ads load) and other negative user experience issues.

 

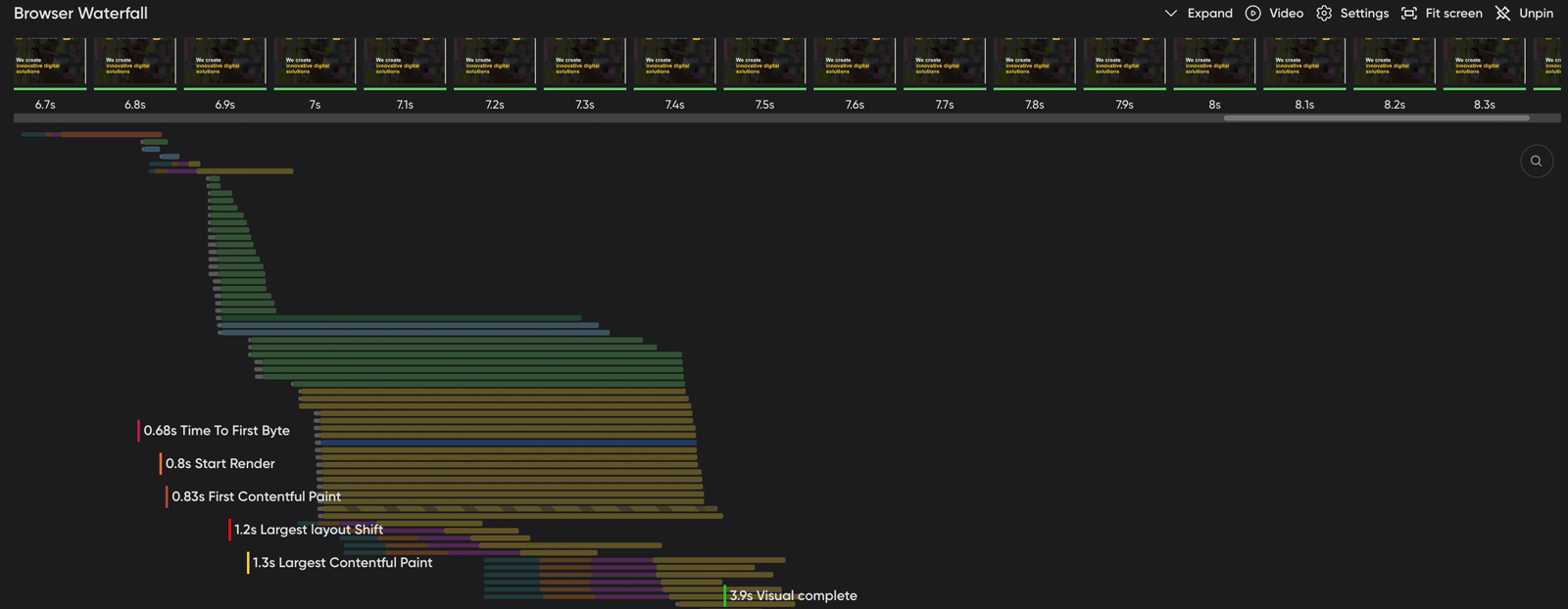
Browser waterfall showing performance metrics and resource loading times.

The browser waterfall view in Niteco Performance Insights shows you at a glance which third-party services may impact your load (see a Google script in yellow).

 

Gaining insight into these negative behaviors and being able to identify the cause is invaluable to your development team. It allows you to resolve the experience issues whilst not sacrificing the functionality these services provide to your customers and your business.

 

Browser main thread activity timeline with long tasks showing blocking and interactive time

Blocking times in the load visualization can lead you to the points that cause irritation for your users.

 

Focusing on the clear areas of improvement with which this powerful diagnostic capability presents you is a great starting point for any website improvement project, so don’t hesitate to try it out now!

Ready to gain deeper insights into your websites? 

Start your monitoring journey today and enjoy 30-day access to essential website metrics.

No credit card needed.